a漫

a漫 > 科研动态 > 正文

论文速递 | a漫 梁赛课题组Cell Reports Sustainability封面论文:全球食品贸易对甲基汞相关健康风险的影响

时间:2025-04-22

点击:


第一作者:周海峰

通讯作者:梁赛

通讯单位:a漫

关于封面:食品贸易是甲基汞相关健康风险跨境转移的重要渠道。本研究构建了一个综合分析框架,系统揭示了全球食品贸易对甲基汞相关健康风险的影响。研究结果表明,全球约38%的甲基汞相关健康风险隐含于食品贸易之中,且贸易能够有助于缓解全球甲基汞相关健康风险。

文章亮点

l全球约38%的甲基汞相关健康风险隐含在食品贸易中

l隐含的甲基汞相关健康风险集中在少数食品贸易中

l全球食品贸易缓解了1.3×106点胎儿智商损失值

l尽管一些进口食品隐含较高的甲基汞相关健康风险,但它们对进口国居民造成的健康风险低于本地同类食品

文章导读

膳食摄入是甲基汞暴露的主要途径,而食品贸易则成为甲基汞相关健康风险跨境转移的重要渠道。然而,现有研究大多忽视了食品贸易在甲基汞健康风险跨境转移中的关键作用。食品贸易在提升各国食品供应与安全性的同时,也为食源性风险的传播提供了路径。尽管少数研究揭示了食品贸易中甲基汞相关健康风险的传输模式,但其研究范围通常局限于特定食品类别,未能全面涵盖所有食品贸易,因此无法完整展现甲基汞相关健康风险跨境转移的整体格局及其对进口地区的综合影响。此外,各类食品贸易中甲基汞健康风险转移的关键国家和贸易路径尚待明确,这在一定程度上限制了区域间风险管理的有效协作。为弥补这一研究空白,本研究首先量化了食品贸易中隐含的甲基汞相关健康风险;其次,运用复杂网络分析方法识别了食品贸易网络中甲基汞健康风险转移的关键国家和贸易路径;最后,通过情景分析评估了食品贸易对区域甲基汞健康风险的净效应。

研究方法

1.通过荟萃分析编制了全球海鲜、淡水鱼和大米的甲基汞浓度数据集。其中,海鲜浓度数据集已发表于《Scientific Data》(//doi.org/10.1038/s41597-025-04570-3)并可公开获取。

2.基于双边贸易数据构建海鲜、淡水鱼和大米的全球食品贸易网络,并运用复杂网络分析方法,识别了食品贸易网络中甲基汞健康风险转移的关键国家和贸易路径。

3.通过情景分析,系统评估了各类食品贸易对全球及区域层面甲基汞健康风险的净效应。

研究发现

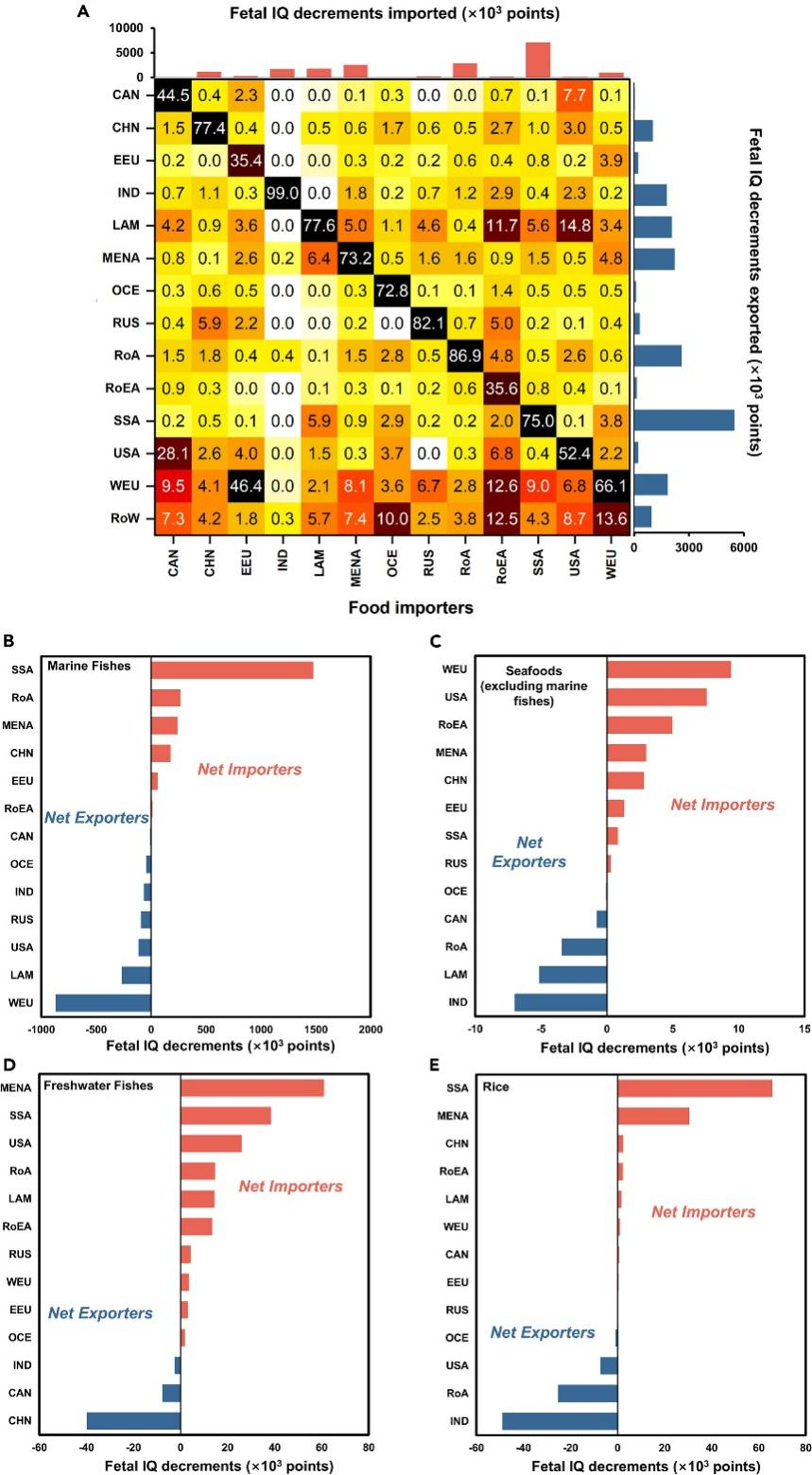
2018年全球膳食甲基汞暴露导致了1.9×107点胎儿智商下降,其中38%(7.3×106点)与食品贸易相关。在加拿大和东欧等地区,超过一半的胎儿智商下降与进口食品相关;在中国、印度和拉丁美洲等地区,这一比例不到三分之一。不同食品贸易中的甲基汞相关健康风险呈现出显著的区域差异。在海鱼贸易中,发达地区(如西欧和美国)通常是风险的净出口者,而海鱼的新兴消费市场(如撒哈拉以南非洲和中国)为净进口者。相反,在淡水鱼和其他海鲜贸易中,发达地区是风险的净进口者,发展中地区成为净出口者。在大米贸易中,主要生产国(如印度和美国)是风险的净出口者,中国作为全球最大的大米生产国,因庞大的国内需求,仍需进口大量大米以满足消费需求,因此成为风险的净进口者。

1.区域间甲基汞相关健康风险的源汇关系(a)以及不同食品贸易中区域风险的净流动模式(b-e)

通过网络分析发现,食品出口贸易中隐含的甲基汞相关健康风险主要集中在少数国家。因此,降低一些出口国食品中的甲基汞含量,可有效减轻全球甲基汞相关健康风险。尽管一些国家(如刚果民主共和国)的食品贸易伙伴较少,但其进口食品中隐含的甲基汞相关健康风险却远高于全球平均水平。此外,全球80%的甲基汞相关健康风险集中在仅4%的食品贸易流中。海鱼贸易隐含的甲基汞相关健康风险远大于其他食品贸易,因为海鱼是膳食甲基汞暴露的主要食品源。在海鱼贸易中,关键的风险转移流主要指向撒哈拉以南的非洲国家(如科特迪瓦和加纳)。

2 隐含甲基汞相关健康风险网络特征(a-c)不同食品贸易中风险转移的关键国家和贸易流(d-g)

食品贸易有效缓解了全球甲基汞相关健康风险,其中海鱼贸易的贡献尤为突出。在大多数发达地区(如美国和西欧),海鱼贸易显著降低了当地的甲基汞相关健康风险,这与这些地区对进口食品实施严格安全监管密切相关。近年来,由于亚洲地区(如中国)过度捕捞,导致本地海鱼甲基汞浓度较低,因此,进口海鱼往往增加了这些地区的健康风险。除了海鱼贸易外,其他食品贸易则普遍加剧了进口国的甲基汞相关健康风险。

3 食品贸易对区域甲基汞相关健康风险的净效应

在国家层面,研究构建了风险型和收益型贸易流网络,以分析食品贸易对进口国甲基汞相关健康风险的净影响。在海鱼贸易的风险型贸易流网络中,大部分风险型贸易流集中在同一区域内的国家之间,而跨区域的风险型贸易流则主要来自西欧国家,且多流向发达经济体(如加拿大和美国)。相反,海鱼贸易的收益型贸易流网络则呈现出明显的跨区域特征。尽管中国的出口海鱼贸易隐含了较高的甲基汞相关健康风险,但由于其出口海鱼的甲基汞浓度低于进口国的同类产品,因此其出口海鱼对进口国具有净收益。与海鱼贸易相比,其他食品贸易的风险型和收益型贸易流网络较为简单,风险型贸易流主要从发展中国家流向发达国家。

图4.海鱼贸易的风险型(a)和收益(b)贸易流网络

小结

本研究量化了全球食品贸易对甲基汞健康风险的影响,并识别了不同食品贸易网络中健康风险传播的关键国家和贸易路径。结果显示,全球38%的甲基汞相关健康风险隐含在食品贸易中,且主要集中于少数贸易流。食品贸易能够缓解全球甲基汞相关健康风险,尤其是在撒哈拉以南非洲以及中东和北非地区。基于研究结论,本研究为缓解全球甲基汞相关健康风险提出以下政策建议:

1.建立一个全球共享的甲基汞相关健康风险评估数据平台,以支持食品供应链中风险热点的实时监测。该平台可协助政策制定者识别高风险路径并优先采取干预措施。

2.将食品消费者纳入现有多方协作框架,建立公平化的风险补偿机制。通过该机制,进口高风险食品的消费区域可获得资金支持,用于开展居民甲基汞暴露水平监测及食品安全公共卫生教育项目。

3.基于食品贸易的净效应分析视角,识别区域甲基汞相关健康风险的关键食品和地理来源。该策略有助于发展中国家确定需优先进行汞检测的食品类别,从而有效降低相关成本。

文章链接://doi.org/10.1016/j.crsus.2025.100308

版权所有:a漫精选 | 污污a漫 成人漫画资源库 粤ICP备05008833号